研究报告《2024年阿联酋房地产市场住宅白皮书》重磅发布!
前 言
《2024 年阿联酋房地产市场住宅白皮书》由 CRIC 克而瑞研究中心撰写,Asia Bankers Club提供技术支持。这份白皮书对阿联酋房地产住宅市场进行了全面剖析,涵盖阿联酋整体分析、重点市场分析、行业竞争格局分析、高价值区域总结与建议以及趋势与风险等多方面内容,为投资者、从业者和关注者提供了极具价值的市场洞察与决策依据。
在整体分析部分,深入探讨了阿联酋的经济、人口、购房政策法规及未来发展潜力。经济上,疫情后复苏显著,2024 年 GDP 创下新高,经济多元化成果显现,非石油经济比重逐年增加,房地产业对 GDP 贡献率也不断攀升。人口方面,规模高速增长,年轻群体消费力强,外籍人口占比近九成,宽松的投资移民政策持续吸引海外高净值人群。购房政策法规以零税费为核心,对全球投资者极具吸引力,同时房地产相关政策友好,保障了外籍投资者和租房人群权益。
重点市场分析聚焦迪拜和阿布扎比。迪拜作为国际化大都市,经济多元化发展,旅游和房地产业蓬勃发展,城市发展规划明确,房地产市场新房和租赁市场活跃。阿布扎比是阿联酋的政治、经济和文化核心,疫情后经济强势反弹,非石油经济占比逐年提高,房地产市场也有其独特的发展态势。
行业竞争格局分析指出,阿联酋住宅开发市场集中度高,龙头企业优势明显。分别对迪拜和阿布扎比的典型开发企业进行深入分析,展示了这些企业的核心优势和市场表现。
高价值区域总结与建议详细梳理了迪拜和阿布扎比的热点区域和潜力区域,分析了各区域的核心定位、规划重点、房地产特征以及代表性项目,为投资者指明了高价值投资区域。
趋势与风险部分,总结了迪拜和阿布扎比房地产市场的发展趋势,并给出投资建议和风险提示,帮助投资者更好地把握市场机遇,规避潜在风险。
1
阿联酋整体分析
阿拉伯联合酋长国,简称阿联酋,首都阿布扎比。位于阿拉伯半岛东部,西和南与沙特阿拉伯交界,东和东北与阿曼毗连,北临波斯湾,与伊朗隔海相望,属热带沙漠气候,主要由平原、山地和洼地组成,石油和天然气资源非常丰富。总面积83600平方千米,海岸线长734千米,由7个酋长国组成,分别为阿布扎比、迪拜、沙迦、哈伊马角、阿治曼、富查伊拉、乌姆盖万。截至2024年,阿联酋总人口为1250万,外籍人占88%,居民大多信奉伊斯兰教。阿拉伯语为官方语言,通用英语。

联邦最高委员会由7个酋长国的酋长组成,是最高权力机构。重大内外政策制定、联邦预算审核、法律和条约批准均由该委员会讨论决定。总统兼任武装部队总司令。除外交和国防相对统一外,各酋长国拥有相当的独立性自主权。联邦经费基本上由阿布扎比和迪拜两个酋长国承担。
1、阿联酋经济发展
1)疫情后阿联酋经济复苏显著,24年创下新高
2024年阿联酋实际国内生产总值(GDP)同比增长3.9%,达到1.74万亿迪拉姆,为历史最高值。受疫情影响,2020年阿联酋GDP增长率跌幅为5%,2021年之后经济强势复苏,其中交通和仓储、建筑和房地产、金融与保险、餐饮与酒店等非石油行业在GDP中占有高比重。

2) 经济多元化战略成果逐步显现,非石油经济比重逐年增加成新支柱(略)
3)房地产业经济比重逐年增加,托举非石油行业经济(略)
2、阿联酋人口发展
1)人口规模呈高速增长,年轻群体带来活力和强大消费力(部分删减)
据第三方数据研究机构 GMI 估算值,2024年阿联酋总人口数量已达到1250万人,较2023年增长233万人,增幅为23%。其增幅上涨较快的主要原因是阿布扎比人口官方普查数据从159万增加到了379万。

2)外籍人口占比接近九成,印度外籍人员占主导(略)
3)宽松的投资移民政策持续吸引海外高净值人群,黄金签证热度居高不下(略)
3.购房政策与法规
1)购房以零税费为核心,利好于全球投资者
阿联酋大部分地区对房地产持有和交易实行零税收政策,主要免征房产税、资本利得税、增值税、个人所得税、遗产税等。
持有阶段:永久产权房产持有期间无需缴税,出租收益或资本增值也不征税。
交易阶段:仅收取房产注册费(迪拜4%、阿布扎比2%),无其他税费。
为了避免市场出现过度炒作房地产的现象,若房产在建成后 3 年内进行转售,则需按照正常的 5% 增值税税率缴纳。
自今年2月1日起,迪拜的房产买家如果选择按揭贷款,将无法再通过按揭融资支付迪拜土地局费用和2%的经纪费用融资,DLD费用是迪拜土地局征收的强制性注册费,为房产总价的4%。
值得注意的是,若通过公司名义购房,非居民法人在阿联酋持有的房地产收入需缴纳公司税,且需在阿联酋注册公司。
2)房地产相关政策友好,保护外籍投资者及租房人群
①针对外籍购房者划定自由持有区域,并与签证挂钩(略)
②受降息影响,购房成本持续下降,当前利率回到2023年初水平(略)
③需留意针对不同城市区域,相关房产受到一定制约(略)
3)阿联酋对自贸区企业税收给予积极激励措施,吸引500强跨国企业及高阶人才
①阿联酋自贸区为企业提供了极具吸引力的税收优惠(略)
②自贸区外籍高阶人才更易获得黄金签证或长期居留权并享受购房等优惠(略)
4.阿联酋未来发展潜力分析
新兴产业快速发展、传统产业升级,双头并进带来强劲经济增长动力,同时吸引高精尖人群
随着阿联酋积极布局新兴产业,如人工智能、区块链、可再生能源等,将为其开拓新的经济增长点,为阿联酋未来经济增长提供强大动力。与此同时,贸易、金融等传统优势产业也在不断升级。先进的物流设施和便捷的金融服务,吸引了全球众多企业在此开展业务,进一步巩固了阿联酋在全球贸易和金融领域的地位。
年轻外籍人口持续增长带来活力和强大消费潜力,并推动各行业和城市发展
人口的持续增长为阿联酋带来了多方面的发展潜力。随着人口数量的增加,居民对住房、食品、日常消费品、娱乐等领域的需求不断攀升,将有力推动零售、餐饮、房地产等行业的发展。大量的外籍人口涌入,带来了多元化的专业技能,在各个产业注入活力,尤其是金融、贸易、科技等领域,他们能够推动行业创新,提升产业竞争力,助力阿联酋在全球产业链中占据更有利的位置。
宽松的投资移民政策带来高净值人群,同时推动城市房地产市场发展
阿联酋通过黄金签证政策,吸引了大量外国移民和投资者购房,这一政策使得迪拜成为全球豪华房地产投资的热门目的地,大量资金涌入房地产市场,推动市场持续繁荣。购房群体涵盖了欧洲、亚洲、非洲以及美洲等地,为他们的资产配置和财富传承提供了新的路径。
2
重点市场分析
1. 迪拜
1) 城市概况
迪拜是阿拉伯联合酋长国的第二大城市,位于阿拉伯半岛东部、波斯湾东南岸。总面积约1165平方千米,分为 6 个市区及3个郊区,下辖约上百个社区。截至2024年总人口达到374万人,本地人口占 15% 左右。迪拜原以石油产业为主,如今重点发展第三产业,是现代化的国际大都市,世界 级的旅游城市,重要的金融中心和贸易中心,拥有哈利法塔、帆船酒店等著名景点。

①格局:市区发展成熟,郊区范围广但有待发展
迪拜的在官方规划中多采用,9区的划分方式,以数字进行命名,其中1-6区为市区,7-9 区为郊区。每个区位以社区规模与主要公路的界线来划分。
除了9区划分方式外,迪拜还会基于功能、地理位置和发展历史来划分区域的情况,比如迪拜市中心、迪拜码头、朱美拉棕榈岛等区域划分方式,在城市规划和经济发展布局等方面较为常用。在之后的房地产市场分析中我们将采用这一分类方式,进行分区域的分析。
②人口:人口平稳增长且结构年轻化,外籍人口占比超九成
A. 迪拜人口规模发展经历从快速增长到平稳增长
2020年之前,迪拜人口呈快速增长态势,近四十年人口年化增长率将近7%,这主要得益于经济多元化发展、基础设施完善、政策支持以及生活品质提升吸引大量人口流入,另一方面,近十年金融、旅游业的发展、房地产市场的活跃,以及人才引进优惠政策和黄金签证的吸引力也成为人口流入的一大助力。2020-2023年受疫情影响,人口增速进入平台期,疫情后随着经济强劲复苏,零售、酒店、航空、旅游和房地产等人力密集型部门的私营公司增加员工人数,吸引了外国人涌入,截至2024年总人口达到374万人。

B. 迪拜城市人口结构年轻化特征将长期保持(略)
C. 受金融及商业发展利好影响,外籍人口占比超过九成(略)
③经济:经济多元化发展且平稳增长,旅游和房地产业蓬勃发展
A. 疫情后迪拜经济得到快速复苏,多领域全面开花,推动整体经济增长
迪拜经济展现出较强的韧性和复苏能力,在疫情冲击后迅速恢复增长。经济多元化发展战略成效显著,旅游、贸易、金融、房地产等非石油产业成为经济增长的重要动力。旅游业的复苏对经济拉动作用明显,国际游客数量的回升带动了相关服务业发展。运输和仓储、金融等行业稳定增长,为迪拜经济持续发展提供支撑。

B. 国际游客再创新高,拉动旅游业相关经济,中国游客同比增长三成(略)
C. 房地产业发展由激进走向平稳,仍是迪拜经济的重要支撑力量(略)
2) 城市发展规划
① 新增两大城市中心,规划大量导入国际贸易人才和高精尖科技人才(略)
② 城市房地产发展规划,未来十年房地产经济贡献度有望翻倍(略)
3)房地产市场现状
① 新房市场:房地产市场容量高速增长,商业发达和配套完善地区较受欢迎(部分删减)
A. 供求:疫情后房地产市场容量高速增长,现房类项目活跃度更高
疫情后迪拜房地产市场逐步复苏,其中2023年交易量同比增加38%,交易额同比增长五成以上;2024年更是打破以往纪录,交易量达到18.1万笔,同比增长36.5%;交易额高达5225亿迪拉姆,同比上涨27.3%。

② 租赁市场:租赁市场活跃,公寓和别墅类产品均有较高收益 (略)
③ 外籍购房客户:印度、英国和中国客户稳定增长,青睐区域逐步扩展次核心 (略)
2.阿布扎比
1)概况:阿布扎比地区是阿联酋的政治、经济和文化核心
阿布扎比酋长国占阿联酋国土的86%,主要分阿布扎比、阿尔达夫拉和艾因三大地区,其中阿布扎比地区是阿联酋的政治、经济和文化核心,涵盖阿布扎比市及周边卫星城市、工业区和岛屿,阿尔达夫拉地区占阿布扎比酋长国总面积的约80%,涵盖了阿联酋西部广袤的沙漠和沿海地带,艾因地区是阿布扎比酋长国东部的重要内陆区域,位于阿曼边境,作为阿联酋重要的文化遗产中心和农业基地。
图:阿布扎比酋长国区位图及3个主要地区

①人口(阿布扎比酋长国):人口高增长,青壮年占比高,外籍人口约占八成
A. 人口增速较快且呈现加速趋势,阿布扎比地区人口占比近七成
阿布扎比酋长国从1995年的94万人增长至2023年的379万人,人口数量实现了大幅增长,人口主要集中在阿布扎比地区,该地区共有249.59万人,占总人口的 66%,艾因地区位居第二,人口为 100.97万人(占 27%),而阿尔达夫拉地区则有28.42万人(占 7%)。其中在2011-2023年期间人口增长超过83%,增速明显加快。特别是2016年以来,在科技创新、经济多元化深入发展等因素推动下,人口持续快速增长,反映出阿布扎比对人口的吸引力不断增强。

B. 城市人口结构以青壮年劳动力为主,受产业发展影响较深(略)
C. 外籍人口占比近八成,在建筑、金融和服务业领域贡献显著(略)
② 经济(阿布扎比酋长国):强势反弹,制造业和房地产业高增长拉升非石油经济
A. 疫情后经济强势反弹,非石油经济拉升GDP增速超过疫情前水平
疫情后阿布扎比酋长国GDP年度数值持续在1万亿迪拉姆以上,增长率也保持较高水平,集中在3%~4%,高于疫情前GDP增速,2017年-2019年阿布扎比酋长国GDP增速集中在1.5%~2%。自2015年至今,阿布扎比酋长国GDP增速有过2次负值, 2016年受油价下跌影响增速为-2%,2020年受油价下跌和新冠疫情影响增速为-6%。

阿布扎比酋长国非石油经济占比逐年走高,从2021年的50.4%增长至2024年前3季度的54.4%,增长了约4个百分点,积极多元化发展,正在调整对石油经济的依赖。

B. 非石油产业贡献度逐年增加,制造业,建筑和地产业增速亮眼(略)
C. 疫情后建筑和房地产业复苏明显,带动经济增长(略)
2) 城市发展规划
A.“2030计划”打造全球领先的城市(略)
B. 发展方向四个关键词:紧凑、交通导向、智慧和绿色(略)
C. 重点发展区域集中在阿布扎比市区、萨迪亚特岛和亚斯岛(略)
3) 房地产市场现状
鉴于阿布扎比地区是经济文化主要核心地区,房地产市场主要交易项目都集中于该区域,在房地产市场相关分析中分析对象为阿布扎比地区。
① 新房市场分:新房成交同比微降,整体价格仍保持快速上升态势(部分删减)
A. 供求:新房成交同比微降,其中现房成交表现优于期房
2024年,阿布扎比地区新房住宅交易金额同比有所下滑,从2023年的582.49亿迪拉姆减至2024年的419.41亿迪拉姆,同比降幅为28%,但整体规模仍然保持在较高水平。

②租赁市场:公寓和别墅租金均显著上涨,整体呈现高需求、高回报态势(略)
③ 外籍购房客户:印度购房者为主,欧洲和中东买家占比增加(略)
3
行业竞争格局分析
1. 房地产开发企业概况:市场集中度高,龙头企业优势明显
阿联酋住宅开发市场经过近几年的高速发展,涌现了一批有实力的龙头企业。这些龙头企业凭借规模化开发能力与战略资源整合持续扩大竞争优势。据迪拜土地局(DLD)《2024年房地产市场年报》显示,Emaar Properties市场占有率稳居迪拜住宅销售榜首,全年录得销售额654亿迪拉姆,同比增幅达75%。阿布扎比酋长国市场则由Aldar Properties占据领先地位,其通过战略性收购Rak Properties的项目获取680万平方英尺土地储备(Al Marjan岛综合开发项目),推动区域市场份额攀升至41%(阿布扎比市政厅数据)。
根据在中国房地产市场的研究测评经验,结合阿联酋市场的特征,我们设计了一套企业综合能力测评体系,通过相关指标的测评识别交付可靠、配套完善的开发商。
该测评体系包含六个维度,以全面、客观、专业为原则,对企业表现进行系统性评估。在业务核心层面,通过考察销售金额、市场占有率、收入增长数据及盈利能力指标,深入分析企业业绩表现;从股东背景、行业经验与区域布局等方面,评估企业背景与资质;依据项目交付率、客户投诉率、设计创新案例及配套设施建设情况,考量项目质量与交付水平;通过国际奖项、媒体曝光度及第三方用户评分,评估市场影响力。在企业发展潜力与风险把控层面,通过财务指标对比和法律合规审查,监测风险控制能力;从绿色建筑认证、碳排放管理、公益项目参与及区域政策响应等维度,评估可持续性发展能力,全方位剖析企业综合实力与长远发展潜力。
经过测评,分别在迪拜和阿布扎比2个重要市场挑选出前三位的企业进行深入分析研究。
2.迪拜典型开发企业分析
根据测评结果,迪拜综合实力强的三家企业:
1)Emaar Properties
作为迪拜房地产领军企业,伊玛尔集团2024年以阿联酋本土住宅市场为核心战场,实现合约销售额 654亿迪拉姆,同比激增75%,强势领跑高端地产领域。
企业精准把握阿联酋黄金签证政策与零税环境带来的全球高净值移民潮,将 “免税资本增值” 与 “投资 + 居留” 深度绑定——外籍买家占比提升至 48%,俄罗斯、印度、英国为前三大客群,针对此类客群推出的 “购房满 200 万迪拉姆即享黄金签证代办” 服务,直接推动高端住宅去化效率。核心区域项目如迪拜市中心、迪拜山庄不但实现溢价销售,且去化速度显著快于市场均值,彰显稀缺地段与顶 级产品的双重溢价能力。
伊玛尔的竞争壁垒源自对核心地段的提前布局:围绕哈利法塔、迪拜歌剧院等城市地标开发住宅项目,将居住属性与身份象征资产深度融合,形成 “地标即高端” 的市场认知。例如迪拜市中心板块,其项目均价较周边非伊玛尔竞品高出,仍因不可复制的地段价值与成熟配套,成为高净值人群置业首选。凭借政府支持与稳健财务表现,伊玛尔 2024年市值突破1140亿迪拉姆(迪拜金融市场数据)。企业持续以本土高端住宅为引擎,通过精准客群运营与稀缺资源把控,构建起抗周期的增长韧性,为投资者提供兼具增值潜力与政策保障的优质资产选择。

2)Nakheel(略)
Nakheel作为迪拜控股(Dubai Holding)旗下核心房地产企业,依托迪拜政府资源与地标级项目开发经验,在住宅市场持续巩固领先地位。
3)Damac Properties(略)
作为迪拜头部私营房地产开发商,Damac Properties以高端住宅与综合社区开发为核心,业务网络覆盖中东、欧洲及亚洲。
3.阿布扎比典型开发企业分析
1)Aldar Properties(略)
Aldar Properties是阿布扎比酋长国龙头综合性开发企业,成立于2005年,业务涵盖房地产开发、投资管理、教育及设施服务,以“开发+持有”双轮驱动模式持续巩固区域市场领导地位。
2)Modon Holding
Modon Holding作为阿布扎比政府背景的综合性开发商,近年来在本土住宅市场展现出强劲的竞争力。
Modon Holding作为阿布扎比政府背景的综合性开发商,近年来在本土住宅市场展现出强劲的竞争力。公司依托政府资源与可持续技术优势,成功打造了多个标志性住宅项目,推动阿布扎比高端与中端住宅市场的协同发展。其核心项目Al Naseem位于胡达里亚特岛,以低密度别墅群为核心,融合南加州度假风格与现代极简设计,配备私家海滩、红树林步道及智能社区设施。项目不仅符合ESTIDAMA绿色建筑标准,还通过海水淡化技术实现生态闭环,碳排放管理获得国际认证,成为阿联酋2050净零战略的实践标杆。
在阿布扎比金融中心Reem岛,Modon开发的Muheira项目则瞄准年轻家庭与专业人士,提供1-3居室公寓及400米滨海长廊、无边际泳池等设施,租金回报率预期达10%(长租)。该项目紧邻国际学校、医疗机构及高端购物中心,叠加零房产税与永久产权政策,成为外籍精英群体的置业优选。
财务层面,Modon 2024年营收达65亿迪拉姆,同比增长637%,其中住宅预售与工业配套项目贡献显著。公司凭借ADQ与IHC全资国企身份,优先获取胡达里亚特岛等战略地块,规划住宅、文旅及商业一体化社区,形成长期价值储备。未来,Modon计划深化智能化转型,与Candy International合作开发智能公寓,并探索工业城经济型住房模式,平衡高端市场拓展与社会责任履行,巩固其作为阿布扎比可持续城市化引领者的地位。
3)Bloom Holding(略)
Bloom Holding是阿布扎比领先的综合性房地产开发企业,成立于2008年,隶属于阿联酋国家控股集团(National Holding),业务涵盖住宅、教育、酒店及设施管理等领域。
4
高价值区域总结与建议
1. 迪拜高价值区域
1) 当前热点区域
①热点区域概述:热点区域具有高价值、稀缺性、核心枢纽、性价比等特征
根据前文第三方专业机构Property Finder分别对迪拜城市当前公寓和别墅热点区域的梳理以及结合城市龙头房地产企业的布局和销售情况,最终选取具有代表的五大区域和内部项目进行进一步分析研究,揭示其能够成为热点区域的内在特征及原因。
②迪拜市中心
A. 稀缺资产和地标价值凸显
迪拜市中心拥有哈利法塔、迪拜购物中心、音乐喷泉三大IP,年均吸引 2000万游客,并推动高端公寓需求,尤其是中东及俄罗斯高净值投资者。与此同时因土地资源稀缺且供应有限,2024年交付的住宅仅占市场4%左右的比重,这种稀缺性使其房价和租金具有天然抗跌性。

B. 区域项目案例:
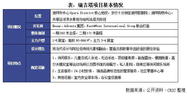
St Regis The Residences(瑞吉塔)——不可复制的核心壁垒

项目由Emaar Properties携手Adventz集团、East&West International Group联合打造,坐落于迪拜市中心金融中心路,处于歌剧院区核心地段,尽享绝佳区位优势。规划有两座时尚现代、具艺术装饰风格的大厦,分别高达262米和171米,内部涵盖1-5居室公寓及顶层公寓等多样户型,面积跨度大,满足不同需求。配套设施方面,配备有顶 级健身房、奢华水疗中心、无边际泳池等,还有24小时安保及瑞吉品牌标志性的私人管家服务。

从市场表现看,项目一期于2023年3月开盘,当天销售近70%的单位房源,平均单价AED32000/平方米(约合人民币7.2万元/㎡)。当前二手房价格已上涨10%,预计交付后涨幅达20%,租金回报率约7-8%,高于区域平均6.5%。从购房群体看,国际化高净值客群特征明显,国际买家占比超过7成以上,主要来自欧洲、中东、印度、中国等地区,买家以企业高管、家族办公室为主。

③ 商业湾(略)
④ 朱美拉棕榈岛(略)
⑤ 迪拜山庄(略)
⑥ 阿尔富江(Al Furjan)(略)
2) 重点关注潜力区域
迪拜房地产市场历经一轮高速发展后,城市核心区域的可开发空间渐趋饱和,且市场竞争态势极为激烈。鉴于此,深入参考迪拜城市发展规划,并紧密结合当前市场特征,精准探寻未来具有发展潜力的区域,成为房地产行业参与者把握市场机遇的关键之举。
① 根据城市未来发展方向及当前重点开发区域,锁定四大区域
A. 南部世博和硅绿洲是规划的新中心,运河+河港区是当前城市发展的次核心区
图:迪拜发展潜力区域分布

迪拜南部世博中心以 “全球航空物流+可持续创新”为双引擎,通过世博会遗产改造与2040 规划联动,构建集产业、居住、科技于一体的低碳智慧新城,成为迪拜连接世界的门户与可持续发展标杆。硅绿洲依托科技产业集群与国际教育资源,打造低成本、高回报的智慧社区,通过政策扶持与产学研生态,成为迪拜培育知识经济与吸引全球人才的核心载体。
运河区以 “全球最大人工运河” 为引擎,通过滨水景观改造与文旅项目开发,重塑城市空间格局,成为兼具投资价值与生活品质的滨水经济新地标;河港区凭借历史遗产保护与交通枢纽建设,通过国际资本合作与低价住宅开发,成为迪拜传统与现代融合的价值洼地,潜力释放空间显著。

B. 房地产市场特征在于世博和硅绿洲偏刚需与产业驱动,运河与河港侧重稀缺性与资本增值(略)
C. 公寓重点关注硅绿洲和河港区,别墅重点关注运河区和硅绿洲(略)
2.阿布扎比高价值区域
1) 当前热点区域
① 热点区域概述:围绕阿布扎比主岛分布根
据阿布扎比政府主导的“2030计划”城市发展愿景、购房政策——外籍人士指定投资区域、PropertyFinder搜索量等要因确定了五个热点区域,均围绕阿布扎比主岛分布,由西到东分别是主岛南侧的胡达里亚特岛,主岛北侧的艾莉姆岛和萨迪亚特岛,以及主岛东侧的亚斯岛和阿尔拉哈海滩。
② 胡达里亚特岛
A. 海滨运动与休闲中心,Modon主导开发
胡达里亚特岛位于阿布扎比主岛以南,通过标志性桥梁与主城区相连,距市中心约19分钟车程。是阿布扎比政府重点打造的“生态+运动+文化”复合型滨海生活区,其房地产以高端别墅和生态社区为核心,兼具稀缺景观与政策红利。岛上开发主导企业为阿布扎比国企Modon Holding(政府主权基金ADQ支持)。

B. 区域项目案例:
Al Naseem:生态与都市融合型高端别墅社区

项目位于阿布扎比胡达里亚特岛制高点,北临游艇码头,南接Hudayriyat运河,与皇室寝宫隔海相望,由国企Modon Holding开发。项目规划为低密度顶豪社区,打造4-6居室别墅群(470-639㎡),设计融合南加州风情和现代极简美学,通过落地窗与庭院实现室内外无界交互。配套涵盖红树林慢跑道、Circuit X冒险乐园、私人沙滩、米其林餐厅及24小时安保,步行可达国际学校与医疗中心,定义“生态顶奢+皇室视野”生活方式。

市场表现整体看,作为阿布扎比胡达里亚特岛的标杆豪宅社区,Al Naseem凭借稀缺生态资源与高端定位,在近年持续走热的阿布扎比房地产市场中表现亮眼。四居室别墅起价790万迪拉姆,五居室900万迪拉姆,六居室达1010万迪拉姆。别墅总价普遍超2000万迪拉姆,部分房源房价年增值率达8%-10%,高于阿布扎比别墅市场平均水平(5%-7%)。
③艾莉姆岛(略)
④ 萨迪亚特岛(略)
⑤ 亚斯岛(略)
⑥ 阿尔拉哈海滩(略)
2) 重点关注潜力区域
阿布扎比相对于迪拜来说,房地产行业起步略晚,早期法律严格限制外国人产权,2019年才允许外籍人士在指定投资区购买永久产权房产,土地与建筑所有权一并开放。现阶段阿布扎比主岛周边仍在着重开发,并且存在较大的发展潜力。
5
趋势与风险(略)
迪拜与阿布扎比分别以“国际枢纽”和“智慧可持续”定位,未来5-10年仍是中东最具价值的房地产投资市场之一。

会员查询

