中房友联地产智库欢迎您!
会员查询
热门关键词:经济学家部委学者

手机网站

视频号

公众号

研究报告
当前位置:首页 > 研究报告
  • 2025年1-8月全国房地产企业拿地TOP100排行榜
    当月要点:1、重点房企拿地总额同比增长28.0%2、多地流拍及收储地块通过“调规”实现再出让,市场认可程度较高3、高总价地块主要集中在深圳和长三角地区01重点房企拿地总额同比增长28.0%2025年1-8月,TOP100企业拿地总额6056亿元,同比增长28.0%,增幅较1-7月···
  • 2025年第二季度房地产开发企业信用状况报告发布
    近日,中房网信用房地产研究团队发布了《2025年第二季度房地产开发企业信用状况报告》。该报告是依托中房网房地产开发企业信用信息平台(以下简称“房地产信用平台”)大数据,进而发布的季度行业信用状况监测报告。旨在通过平台及时反映行业信用数据和信息,···
  • 报告|重点城市上半年二手房量升价跌,购房成本继续下降
    2025年上半年,二手房市场在一系列政策的带动下,成交表现较为可观。  麟评居住大数据研究院监测数据显示,上半年重点14城成交量为699369套,较去年同期上升14.9%,创2022年以来同期新高,成交水平处于历史中高位水平。  报告指出,上半年二手房成交量呈现···
  • 2025房地产公司ESG测评研究报告发布
      房地产行业与国民经济诸多领域联系紧密,同时对社会、文化和技术等方面影响深远。建立与环境和谐共生的运营模式、与社会协调发展的共赢理念、与各利益相关方共同成长的公司治理结构,是房地产公司实现长期可持续发展的重要战略路径。  在此背景下,近日···
  • 物业进入“品质时代”——20万+调查数据解读行业新方向
    2025年,中国房地产市场全面迈入存量时代,物业服务行业正经历一场深刻的转型,从过去的规模扩张转向质量与效益并重的全新发展阶段。中指研究院依托覆盖全国近30个省份200多个城市的20多万份有效样本,发布《2025中国物业服务满意度研究报告》,为行业高质量发···
  • 2025年二季度房地产市场综述
    / /01/ /政策环境:稳定宽松1.中央层面:提升政策实施的系统性、有效性,更大力度推动房地产市场止跌回稳2025年第二季度,房地产行业政策持续优化。中央层面延续“稳预期、促需求、优供给、降风险”的工作主线,政治局会议和国务院常务会议先后提出“持续巩固···
  • 《2025中国城市居民居住满意度调查报告》正式发布
    2025年4月至6月,中指研究院在全国近30个省份的200多个城市中同步开展了中国城市居民居住满意度普查,共收集到40余万份有效样本,据此重磅发布《2025中国城市居民居住满意度调查报告》。这份报告依托海量数据,从行业整体、企业梯队、城市差异等多维度,为洞察···
  • 中央城市工作会议有关房地产的五点解读
    7月15日中央城市工作会议在北京举行,这是继2015年12月之后又一次有关城市发展的最高规格会议,城市作为现代化的重要载体,在经历了世界历史上规模最大、速度最快的城镇化进程之后,此次会议再一次为新时代城市发展建设定向领航。房地产业又与城市建设发展一脉···
  • 上半年行业数据点评:房地产波动中筑底转型
      7月15日上午,国家统计局如期发布2025年上半年宏观经济和房地产数据。经济层面,国民经济顶住压力、迎难而上,经济运行总体平稳、稳中向好,生产需求稳定增长,就业形势总体稳定,社会大局保持稳定。  地产行业方面,各地因城施策出台相关措施推动房地产···
  • 全国房地产政策变动监测报告(2025年6月)
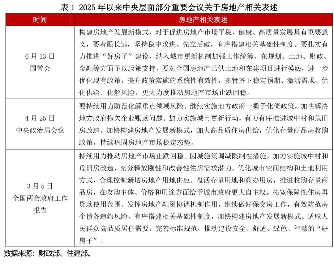
     —01—本月楼市政策聚焦  中央定调更大力度推动房地产市场止跌回稳,地方需求侧与供给侧政策支持双轨并进  2025年6月,我国房地产政策环境延续宽松。中央层面,国常会定调要进一步优化现有政策,提升政策实施的系统性有效性,更大力度推动房地产市场止跌···
网站首页 | 关于我们 | 联系我们 | 法律声明 | 推广合作 | 广告服务
Copyright © 2025 中房友联地产智库 备案号:京ICP备2021033302号-6
Tel:010-59466197 email:2008boaolt@163.com 邮编:100012 地址:北京市朝阳区中国铁建广场E座19层